3月22日,2018年第二批武汉百万校友资智回汉·必赢线路检测中心专场活动顺利举行,又有哪些新惊喜?
第十一批百万校友资智回汉•必赢线路检测中心专场签约34个项目,签约额1124.7亿元
3月22日,武汉百万校友资智回汉·必赢线路检测中心专场活动如期举行。张先恩、叶翠微、张润斌、陈清等领衔800位校友与嘉宾,现场签约34个重大项目,投资额1124.7亿元。
其中,总部项目8个,工业项目5个,服务业项目19,农业项目2个。项目领域宽泛,涉及科技、文化、教育、农业、生态、互联网等各个方面,总部项目多成为本次专场亮点。
现场,中科院院士、华东理工大学副校长刘昌胜、中科院生物物理研究所研究员张先恩、海亮教育集团总校长叶翠微被聘为“招才顾问”;上海致盛集团董事长张润斌、中运富通控股集团董事长陈清、海南开维集团董事长兼总裁李黎明被聘为“招商大使”。

图片来源:长江日报头条号
同时,在资智回汉专场现场,武汉市和必赢线路检测中心签订市校战略合作协议,力争建成“城市+大学”发展共同体、政府与高校全面合作的典范。一方面,必赢线路检测中心充分发挥学科优势,与武汉市共同推进创新型人才、复合型人才和产业领军人才队伍建设。另一方面,双方合作开展科学研究,在新材料、新能源、信息技术等方面深化合作,共建创新平台;提高武汉市在高性能纤维复合材料、表面功能材料、物联网、大数据技术与云计算等方面的基础研究和原始创新能力;依托湖大生物育种、生物农业、生物制造领域的研究,打造武汉“种都”;依托湖大文化发展研究的优势力量,发展武汉文化创意产业。
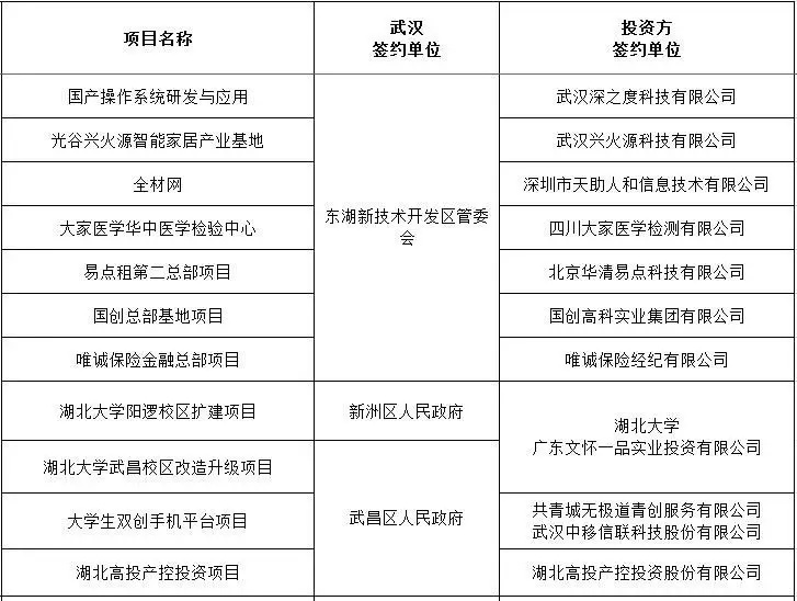
具体签约项目名单如下:
第一批:

第二批:

第三批:

原文链接: http://image02.jiupaicn.com/index.php?m=content&c=index&a=show&catid=254&id=592337